进入适老模式
无障碍阅读
网站首页
政府信息公开
政策法规
政策法规
行政规范性文件
主动公开文件
政策解读
政务服务
互动交流
办事指南
资料下载
信件查询
局长信箱
调查征集
个人医保
单位医保
机构设置
单位概况
内设机构
局领导
网站首页 >
互动交流
> 办事指南
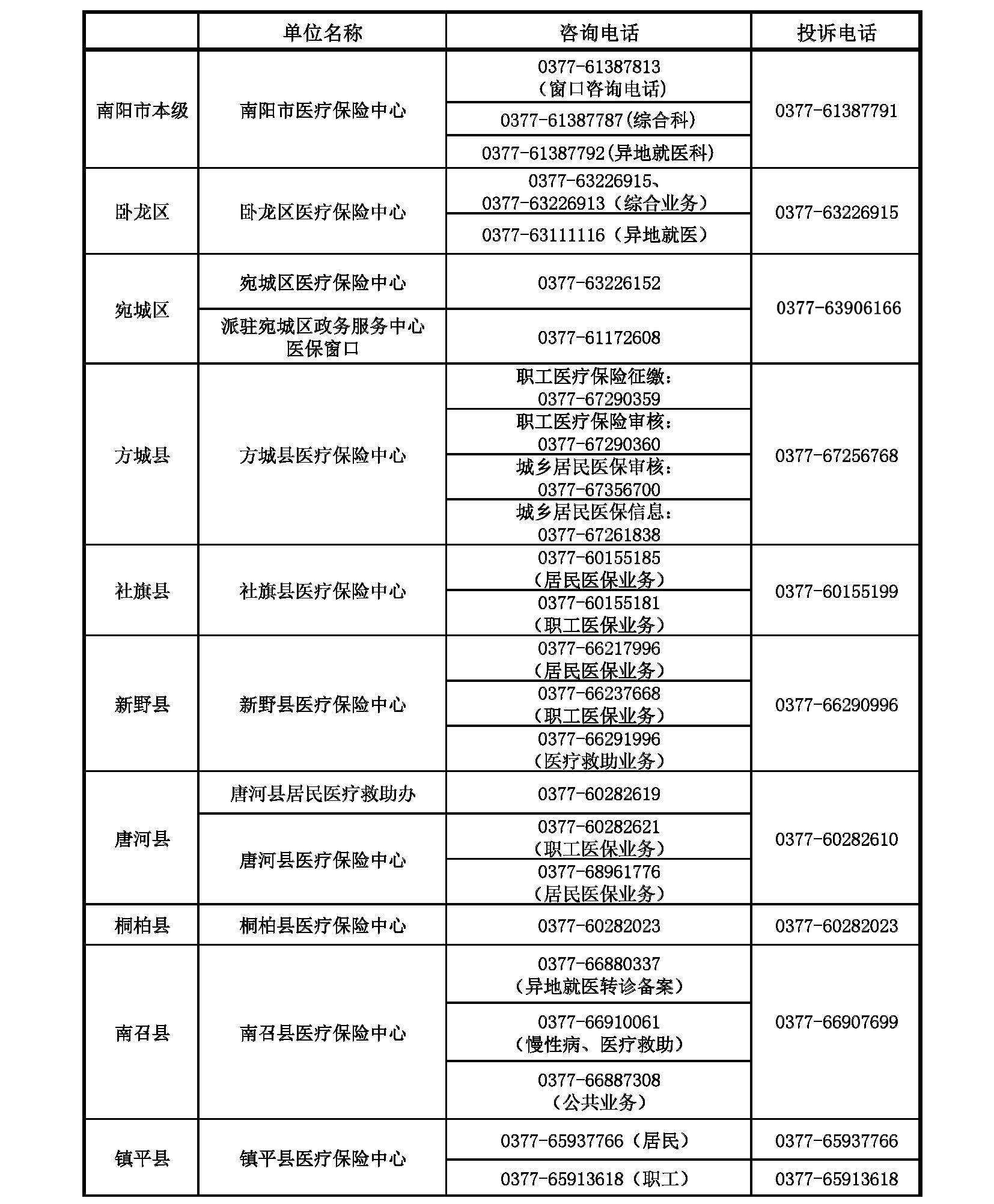
南阳市医疗保障系统经办业务咨询电话表
发布时间:2025-12-15
信息来源:南阳市医疗保障局
访问次数:
字体大小:
大
中
小
打印
关闭